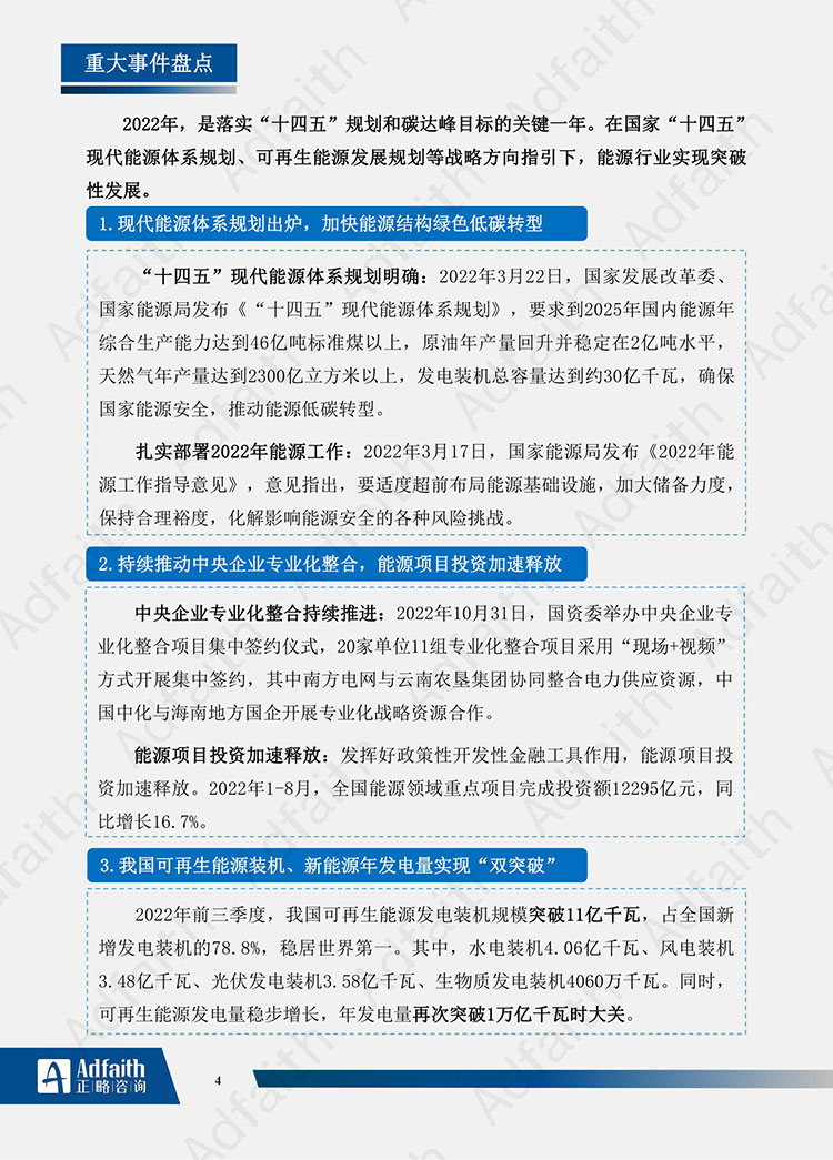
2022年,是落实“十四五”规划和碳达峰目标的关键一年。在国家“十四五”现代能源体系规划、可再生能源发展规划等战略方向指引下,能源行业实现突破性发展。




































































【报告来源于正略咨询,数据报告仅作为学习参考,不作为投资依据】
大众商报(大众商业报告)所刊载信息,来源于网络,并不代表本媒体观点。本文所涉及的信息、数据和分析均来自公开渠道,如有任何不实之处、涉及版权问题,请联系我们及时处理。大众商报非新闻媒体,不提供任何互联网新闻相关服务。本文仅供读者参考,任何人不得将本文用于非法用途,由此产生的法律后果由使用者自负。
如因文章侵权、图片版权和其它问题请邮件联系,我们会及时处理:tousu_ts@sina.com。
举报邮箱: Jubao@dzmg.cn 投稿邮箱:Tougao@dzmg.cn
未经授权禁止建立镜像,违者将依去追究法律责任
大众商报(大众商业报告)并非新闻媒体,不提供任何新闻采编等相关服务
Copyright ©2012-2025 dzmg.cn.All Rights Reserved
湘ICP备2023001087号-2